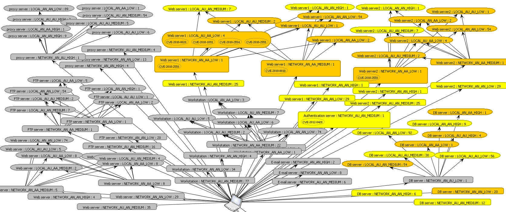
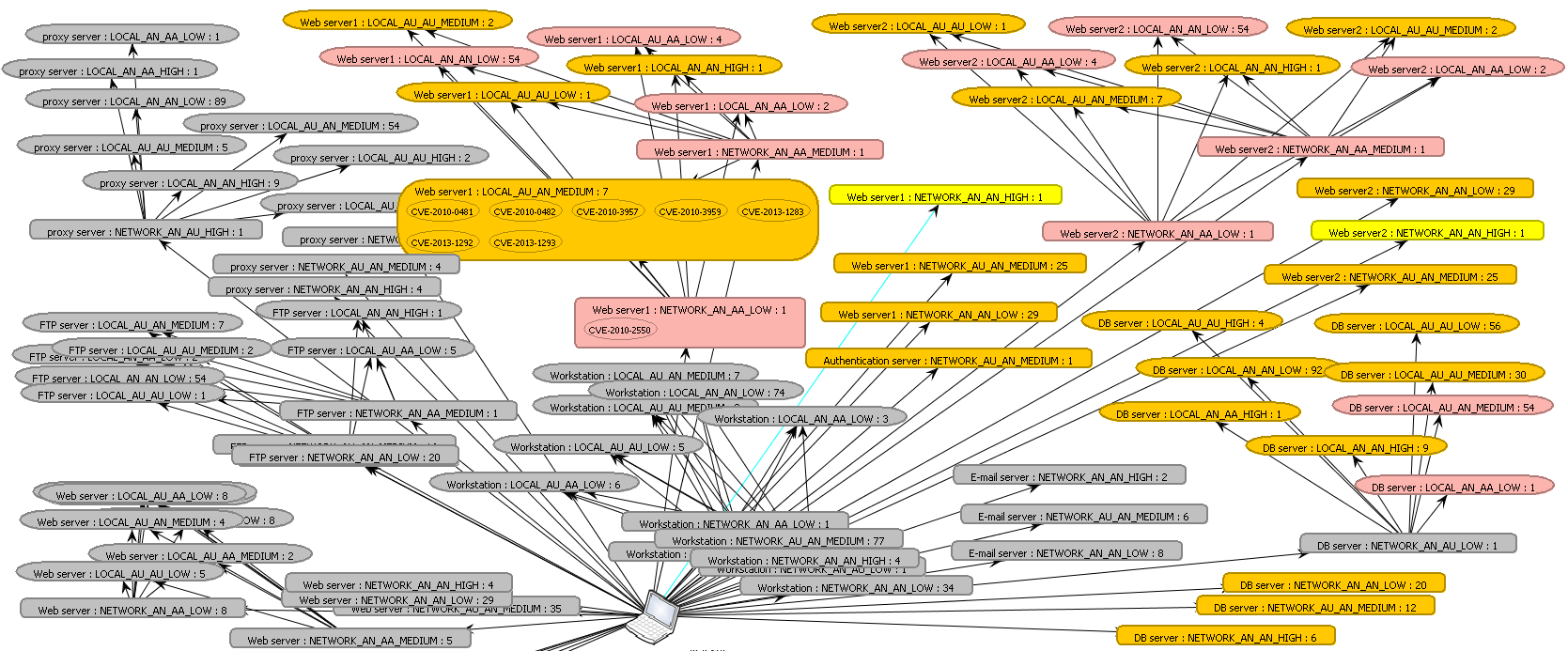
StRORI (for Stateful RORI) is a cost-sensitive metric that can be used in automated tools for the selection of security countermeasures against cyber attacks. It combines a stateful evaluation of events with an attack graph formalism and a multidimensional geometrical model, in order to guide mitigation tools to rank and select optimal security countermeasures against multi-step cyber attacks. It may also be used for evaluating the impact of such attacks and the selected countermeasures on a given system.
StRORI (Stateful RORI)

